Loading...

Loading Research Portal...

Functional Genomics and Complex System Lab (FG&CSL) - Research on Medicinal Entomopathogenic Fungi

Samsoniellahepiali

Pioneering research in medicinal entomopathogenic fungi at CSIR-IHBT

Entomopathogenic Medicinal Properties Genomic Research
Samsoniella hepiali
Scroll to Explore

Statistics

Genome assembly statistics of Ophiocordyceps indica

Genome features O. indica
Scaffolds: Number of scaffolds 229
Total size of scaffolds 59247067
Longest scaffold 2887237
Shortest scaffold 1722
Mean scaffold size 258721
Median scaffold size 26084
N50 scaffold length 852095
Contigs: Number of contigs 356
Total size of contigs 59047143
Longest contig 1618075
Shortest contig 1722
Mean contig size 165863
Median contig size 25886
N50 contig length 627704

Genome size of O. indica with closely related fungal pathogens

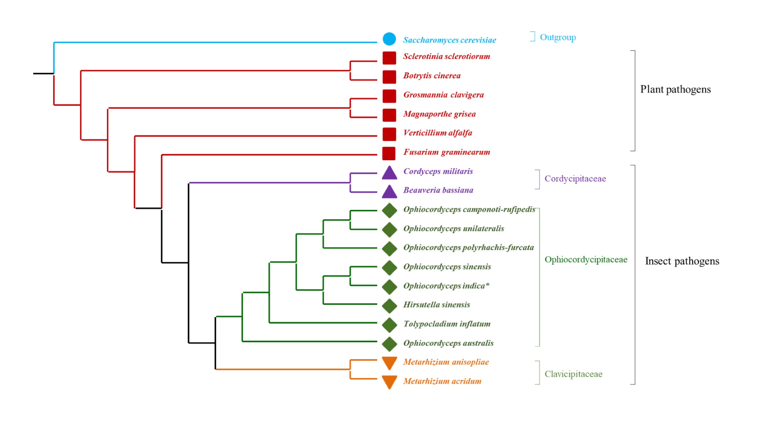
Phylogenetic relationship among O. indica with known fungal pathogens

Divergence time estimation of O. indica with known fungal pathogens